近期,性爱网
吴洪洪教授课题组设计新型农业纳米材料提高作物抗逆性并解析其相关机理,有关成果在ACS Nano,Plant Biotechnology Journal等国际学术期刊在线发表。
通过设计不同电荷的碳点,并研究其在四种不同的细胞类型(原生质体、分离的单个细胞、再生的单个细胞和完整的叶细胞)中的转运规律,吴洪洪/李召虎课题组发现细胞壁果胶含量的多寡是叶细胞偏向吸收负电碳点的一个影响因素。相较于PEI(聚乙烯亚胺)包被的带正电荷的碳点,带负电荷的碳点更容易被原生质体、再生的单个细胞和叶肉细胞中吸收。而在分离的单个细胞中表现出相反的趋势。细胞壁成分含量的结果显示,分离的单个细胞和再生的单个细胞之间,总细胞壁的含量没有显著变化。再生的单个细胞中果胶(水溶性果胶、螯合态果胶和碱性果胶)含量较高,而纤维素含量较低。此外,该研究还提供了一种系统评估细胞壁成分在递送带电纳米颗粒中的作用的方法,不仅有助于更好的理解细胞屏障和纳米颗粒之间的相互作用,也为农业生产中高效应用纳米颗粒提供设计思路。相关成果以 “Cell wall pectin content refers to favored delivery of negatively charged carbon dots in leaf cells” 为题在ACS Nano(doi: 10.1021/acsnano.3c05182)上在线发表。性爱网博士后朱岚为论文第一作者。

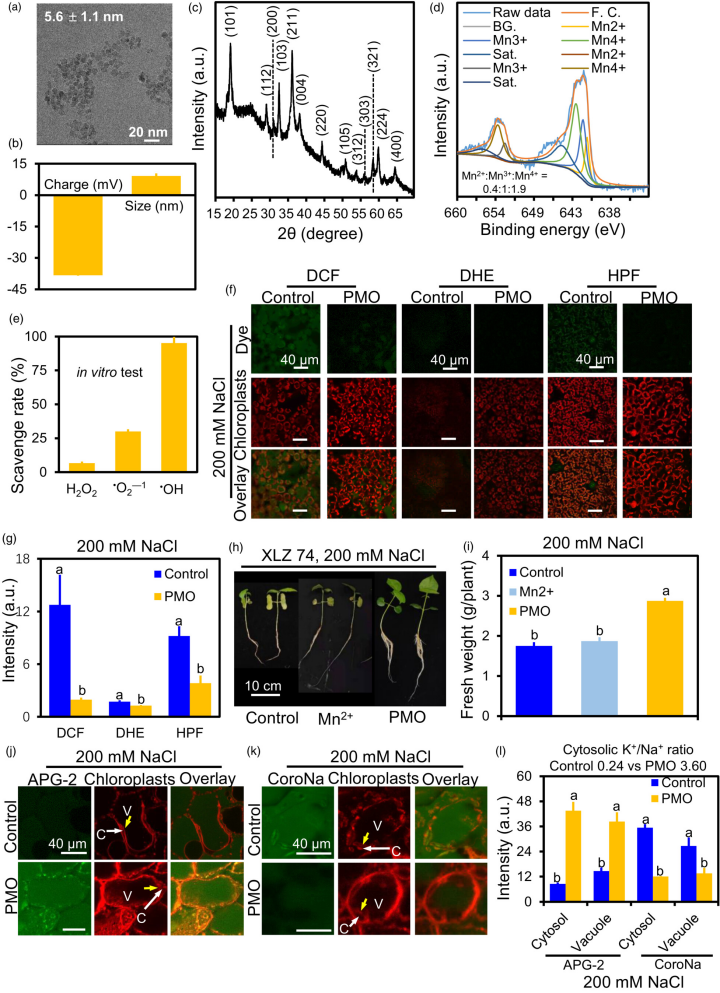
此外,吴洪洪课题组在利用纳米材料维持活性氧稳态提高棉花耐盐的机制方面也取得了新进展。盐碱是一个全球性问题,严重限制了作物的高效生产。吴洪洪课题组首先设计合成了聚丙烯酸修饰的Mn3O4纳米颗粒(PAA@Mn3O4-NPs, PMO),并验证其具有多种抗氧化酶模拟活性,能够在体外清除活性氧。进一步的实验结果表明PMO可以清除盐胁迫下叶肉细胞中过量累积的ROS和维持细胞的Na+/K+稳态以缓解盐胁迫对植物的影响,提高棉花的耐盐能力。相关研究成果以“Use of Mn3O4 nanozyme to improve cotton salt tolerance”为题在Plant Biotechnology Journal(doi: 10.1111/pbi.14145)上在线发表。性爱网已毕业博士生刘家浩、化学性爱网顾江江老师以及已毕业硕士生胡金为论文共同第一作者。

吴洪洪教授和李召虎教授为上述论文的通讯作者。上述研究得到国家重点研发计划、国家自然科学基金项目、性爱网
与中国农科院深圳基因组所联合项目等项目资助。此外,吴洪洪课题组近期还以共同通讯作者在Nature Communications发表论文两篇,研究内容涉及纳米拟酶提高棉花抗病性以及纳米材料的安全性评估等方面。